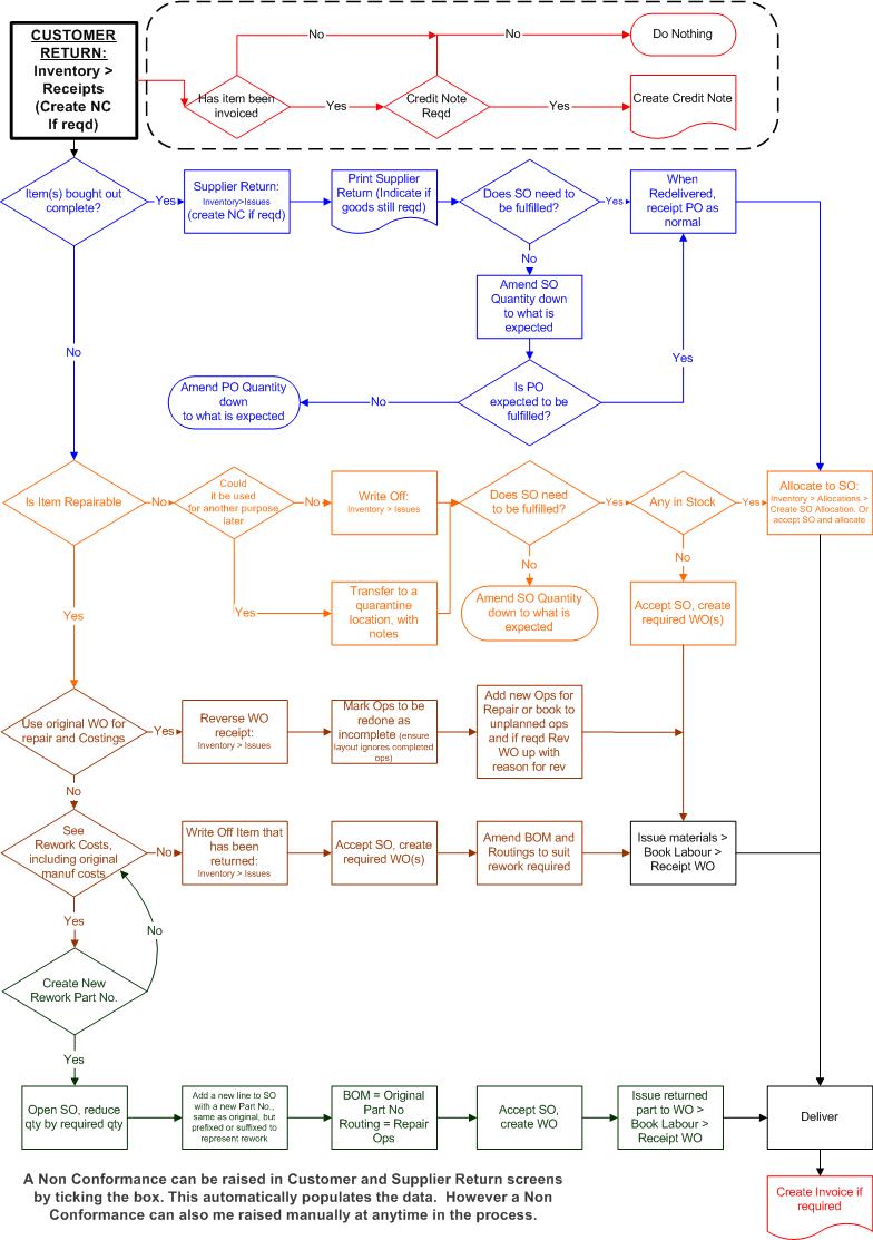
Customer Return Flow Chart

Topic Last Edited 27/05/2016

<< Click to Display Table of Contents >>

Navigation:  Knowledge Base >

Customer Return Flow Chart

Topic Last Edited 27/05/2016

 

Inventory - Customer Return Flowchart